Installing C application programs
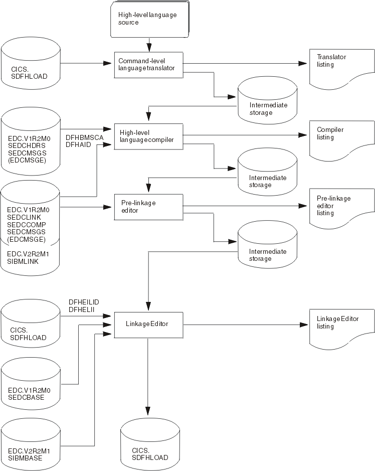
This diagram shows you the flow of control in the DFHYxTzL cataloged procedures for C command-level programs that require a separate translator step. If you use an integrated translator, there is no separate translator step. The high-level language source and CICS®.SDFHLOAD both input to the compiler, and a combined translator and compiler listing is produced.

There are translator, compiler, pre-linkage editor and
linkage editor steps, each producing a listing and an intermediate
file that is passed to the next step. C libraries are referenced in
the compiler, pre linkage editor, and linkage editor steps.
Note: When
you choose the XPLINK compiler option, there is no pre-link step in
this diagram.
Before you can install any C programs, you must have installed the C library and compiler and generated CICS support for C. (See Adding CICS support for programming languages.)