In einer modellgetriebenen Entwicklung (Model-driven Development, MDD) sind die anwendungsdomänenorientierten Modelle die primärem Artefakte, die für die Entwicklung neuer Softwarekomponenten verwendet werden. Code und andere Zielddomänenartefakte werden durch Umsetzungen generiert. Architekten verwenden die UML-Notation, um konzeptionelle Modelle zu erstellen, die Informationen zu der Struktur und dem Verhalten einer Anwendung erfassen und visualisieren. Entwickler verwenden die Codemodellierung mit der UML-Notation, um konkrete Modelle zu erstellen, die Ihnen dabei helfen, den Code auf eine detaillierteren Ebene zu visualisieren und zu bearbeiten. Durch diesen Methode können Unternehmensanalysten sowie Softwarearchitekten und -entwickler direkt zum Desgin beitragen; die Entwickler haben darüner hinaus ein klares Verständnis dessen, was sie erstellen.
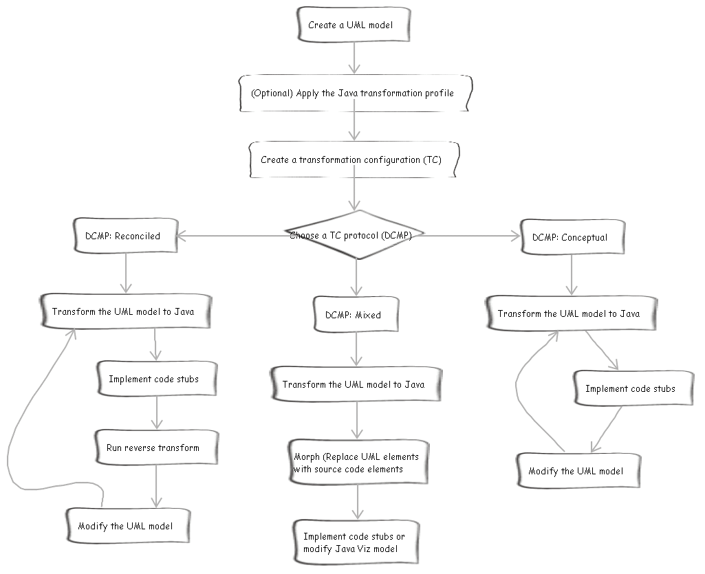
Dieses Thema beschreibt die drei wesentlichen Abläufe, die Sie in der modellgetriebenen Entwicklung in der Java-Domäne befolgen können (je mach dem Typ des Protokolls, das Sie auswählen). Die folgende Abbildung zeigt die wesentlichen Schritte im Ablauf.

Erforschen Sie die Auswahl der Ressourcen , um mehr zur modellgetriebenen Entwicklung in der Java-Domäne zu erfahren.
Die folgenden Ressourcen enthalten Informationen dazu, wie Sie MOdelle erstellen können, um die Struktur und das Verhalten einer Java-Anwendung zu beschreiben.
Die folgenden Ressourcen beschreiben, wie Sie ein Profil anwednen können, um zu steuern, wie doe UML-in-Java-Umsetzung den Java-Quelleencode generiert.
Die folgenden Ressourcen beschreiben, wie eine Umsetzungskonfiguration erstellt wird, die die für die Umsetzung erforderlichen Details angibt.
Die folgenden Ressourcen liefern Informationen zum Umsetzen von UML-Modellen in Java-Code.
UML-Modelle in Java-Code umsetzen
Grundlegendes für das Arbeiten mit Rational Software Architect:
Muster und Umsetzungen anwenden
UML-Modelle und Java-Code mit Umsetzungen gleichzeitig entwickeln
UML-to-Java transformation in IBM Rational Software Architect editions and related software
Umsetzungserweiterungen erstellen
Extending a UML to Java 5 transformation with Rational
Software Architect Version 7Die folgenden Ressourcen beschreiben, wie Sie Diagramme zur Domänenmodellierung verwendne können, um Java-Anwendungsartefakte visuell darzustellen und zu entwickeln.
Die folgenden Ressourcen beschreiben, wie Sie eine Umkehrumsetzung verwenden können, um Änderungen im Modellcoode in einem iterativen Entwicklungsprozess abzustimmen.
Die folgenden Ressourcen liefern weitere Informationen zur modellgetriebenen Entwicklung.
Explore model-driven
development (MDD) and related
approaches: A closer look at model-driven development and other industry
initiatives
Implement model-driven development to increase business
value of your IT system
Combine patterns and modeling to implement architecture-driven
development
Round Trip Engineering Scenario using Rational Software
Architect and ClearCase Remote Client
Recent Java™ transformation
articles and tutorials from developerWorks