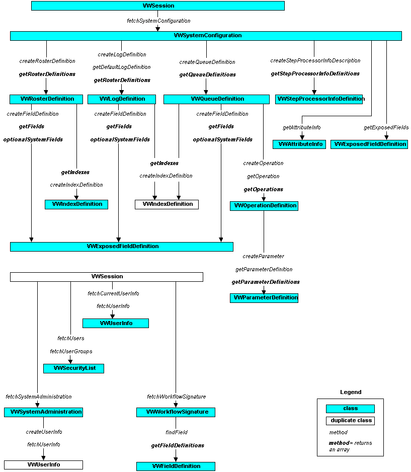
Administration and Configuration API Calling Sequences
The following diagram illustrates the calling sequences for the APIs that are used to administer and configure process services. The diagram includes the primary classes and methods, but does not include all APIs that might be used for administration and configuration.
See also Runtime API Calling Sequences and Workflow Definition API Calling Sequences.
Note: Duplicate classes
appear in the diagram for readability and have no programmatic significance.
